UGDK
0.4.1
Main Page
Namespaces
Classes
Files
All
Classes
Namespaces
Files
Functions
Variables
Typedefs
Enumerations
Enumerator
Friends
Macros
base Directory Reference
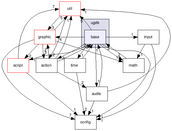
Directory dependency graph for base:
Files
file
configuration.h
[code]
file
engine.cc
file
engine.h
[code]
file
genericcontainer.h
[code]
file
resourcecontainer.h
[code]
file
resourcemanager.cc
file
resourcemanager.h
[code]
file
types.h
[code]
src
ugdk
base
Generated on Sat Oct 13 2012 02:25:20 for UGDK by
1.8.2